Chained Impersonation

You can configure Drill to allow chained impersonation on views when you enable impersonation in the drill-override.conf file. Chained impersonation controls the number of identity transitions that Drill can make when a user queries a view. Each identity transition is equal to one hop.

An administrator can set the maximum number of hops for impersonation to limit the number of times that Drill can impersonate a different user when other users query a view. The default maximum number of hops is set at 3. When the maximum number of hops is set to 0, Drill does not allow impersonation chaining, and a user can only read data for which they have direct permission to access. An administrator may set the chain length to 0 to protect highly sensitive data.

The following diagram depicts a scenario where the maximum hop number is set to 3, and Drill must impersonate three users to access data when Chad queries a view that Jane created:

In the previous example, Joe created V2 from the view that user Frank created. In the following example, Joe created V3 by joining a view that Frank created with a view that Bob created.

Although V3 was created by joining two different views, the number of hops remains at 3 because Drill does not read the views at the same time. Drill reads V2 first and then reads V1.

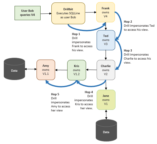
In the next example, Bob queries V4 which was created by Frank. Frank's view was created from several underlying views. Charlie created V2 by joining Jane's V1 with Kris's V1.2. Kris's V1.2 was created from Amy's V1.1, increasing the complexity of the chaining. Assuming that the hop limit is set at 4, this scenario exceeds the limit.

When Bob queries Franks’s view, Drill returns an error stating that the query cannot complete because the number of hops required to access the data exceeds the maximum hop setting of 4.

If users encounter this error, the administrator can increase the maximum hop setting to accommodate users running queries on views.